Next.js 中间件权限绕过漏洞(CVE-2025-29927)来袭,威廉希尔500欧洲指数提供解决方案
发布时间 2025-03-25Next.js 是一个基于 React 的流行 Web 应用框架,提供服务器端渲染、静态网站生成和集成路由系统等功能。
2025年3月,威廉希尔500欧洲指数监控到Next.js 中间件权限绕过漏洞情报(CVE-2025-29927),当在Next.js应用中使用middleware 时,在请求头中加入特定的 x-middleware-subrequest 请求头即可绕过 middleware 中的逻辑。例如当使用 middleware 进行身份验证与授权,可利用该漏洞绕过身份验证。该漏洞CVSSv3评分9.1,漏洞等级为高危。

漏洞复现截图

影响版本
15.* <=/new_type/aqsjxy/20250325/ /Next.js<15.2.3
14.* <=/new_type/aqsjxy/20250325/ /Next.js<14.2.25
11.1.4 <=/new_type/aqsjxy/20250325/ /Next.js <=/new_type/aqsjxy/20250325/ /13.5.6
修复建议
一、官方修复方案:
请受影响的用户尽快升级版本进行防护,下载链接:
https://github.com/vercel/next.js/security/advisories/GHSA-f82v-jwr5-mffw
二、威廉希尔500欧洲指数方案:
1、威廉希尔500欧洲指数检测类产品方案
天阗入侵检测与管理系统(IDS)、天阗超融合检测探针(CSP)、天阗威胁分析一体机(TAR)、天清WEB安全应用网关(WAF)、天清入侵防御系统(IPS),升级到最新版本即可有效检测或防护该漏洞造成的攻击风险。
事件库下载地址:https://venustech.download.venuscloud.cn/
2、威廉希尔500欧洲指数漏扫产品方案
(1)“威廉希尔500欧洲指数漏洞扫描系统V6.0”产品已支持对该漏洞进行扫描

(2)威廉希尔500欧洲指数漏洞扫描系统608X系列版本已支持对该漏洞进行扫描

3、威廉希尔500欧洲指数资产与脆弱性管理平台产品方案
威廉希尔500欧洲指数资产与脆弱性管理平台实时采集并更新情报信息,对入库资产Next.js 中间件权限绕过漏洞(CVE-2025-29927)进行管理。

4、威廉希尔500欧洲指数安全管理和态势感知平台产品方案
用户可以通过泰合安全管理和态势感知平台,进行关联策略配置,结合实际环境中系统日志和安全设备的告警信息进行持续监控,从而发现“Next.js 中间件权限绕过漏洞(CVE-2025-29927)”的漏洞利用攻击行为。
1) 在泰合的平台中,通过脆弱性发现功能针对“Next.js 中间件权限绕过漏洞(CVE-2025-29927)”漏洞扫描任务,排查管理网络中受此漏洞影响的重要资产;

2)平台“关联分析”模块中,添加“L2_Next.js 中间件权限绕过漏洞(CVE-2025-29927)”,通过威廉希尔500欧洲指数检测设备、目标主机系统等设备的告警日志,发现外部攻击行为:

通过分析规则自动将"L2_Next.js 中间件权限绕过漏洞(CVE-2025-29927)"漏洞利用的可疑行为源地址添加到观察列表“高风险连接”中,作为内部情报数据使用;
3)添加“L3_Next.js 中间件权限绕过漏洞(CVE-2025-29927)”,条件日志名称等于或包含“L2_Next.js 中间件权限绕过漏洞(CVE-2025-29927)”,攻击结果等于或属于“攻击成功”,目的地址引用资产漏洞或源地址匹配威胁情报,从而提升关联规则的置信度。

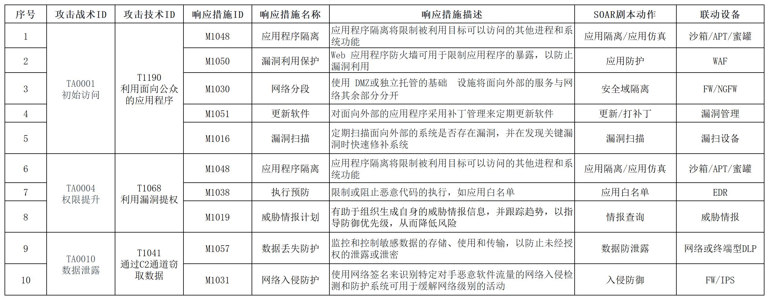
4)ATT&CK攻击链条分析与SOAR处置建议
根据对Next.js 中间件权限绕过漏洞(CVE-2025-29927)的攻击利用过程进行分析,攻击链涉及多个ATT&CK战术和技术阶段,覆盖的TTP包括:
TA0001-初始访问:T1190-利用面向公众的应用程序
TA0004-权限提升:T1068-利用漏洞提权
TA0010-数据泄露:T1041-通过C2通道窃取数据

通过泰合安全管理和态势感知平台内置SOAR自动化或半自动化编排联动响应处置能力,针对该漏洞利用的告警事件编排剧本,进行自动化处置。


京公网安备11010802024551号