安全瞭望塔,MANUS化的威胁情报智能体集群
发布时间 2025-03-18“让每一句人机对话都安全可信,让每一次智能交互都风险可控——这是属于AI时代的安全承诺。 —— 威廉希尔500欧洲指数”
在数字化转型加速的背景下,威胁情报分析作为网络安全防御体系的核心环节,正面临数据规模指数级增长、威胁形态高度复杂化、隐蔽攻击手段持续演进三重挑战。传统基于人工规则的分析模式存在显著局限性:一方面海量异构数据的处理效率难以满足实时性要求,另一方面对新型未知威胁的特征提取与关联分析存在滞后性。构建融合多模态数据理解的生成式人工智能框架,实现了威胁情报分析范式的革命性突破。
2025年3月初,号称“全球首款全自主执行复杂任务的数字代理人”的Manus产品一经推出,就搅动了业界,推崇者、质疑者就纷至沓来。


威廉希尔500欧洲指数MANUS化的威胁情报智能体集群,构建了“1+N”的安全瞭望塔体系——以1个主瞭望塔为核心中枢,联动N个区域性情报瞭望塔节点。通过多智能体协同(M)实现情报任务的动态调度与自主执行(A),形成“感知-决策-响应”闭环。系统采用“规划-执行-验证”三层架构:规划层通过语义解析引擎将IOC情报(如恶意IP/文件哈希)拆解为原子任务,启用内部构件等标准化工具集合进行分析(U);执行层运用强化学习算法实时优化处置策略,结合威胁情报上下文(如APT组织TTPs)生成可解释的溯源图谱(N);验证层通过交叉校验机制确保处置效果,同时安全合规网格(S)动态匹配网络安全法等法规要求,实现情报数据脱敏。MANUS化的威胁情报智能体集群将使威胁情报运营效率大幅提升,支持多模态威胁数据融合分析与对抗性模拟推演。
1.主情报瞭望塔(核心中枢)
通过多模态感知融合多类数据源构建攻击者画像,依托动态调度矩阵实现任务三维分配,形成战略决策与跨域协同。
2.区域情报瞭望塔(战术执行节点)
各节点部署自主响应引擎,配合专项情报专题以及热点情报事件自主处置,同时与主情报瞭望塔形成对望状态,同步未知威胁线索,在区域/行业/企业形成“前沿防御堡垒”。
3.多塔协同网络(智能联动体系)
通过统一接口构建多级协同实现IOC同步和信息富化。由主情报瞭望塔进行综合分析和调度,形成攻防一体的“情报神经突触”。
威廉希尔500欧洲指数威胁情报中心(VenusEye)基于对威胁情报全生命周期的观察与实践,认为人工智能技术对威胁情报收集与预处理、威胁情报分析、威胁情报处置环节具有显著的优化效能。实现MANUS化的威胁情报智能体集群,构建智能化的安全瞭望塔体系,结合DeepSeek等大语言模型综合能力,针对海量多模态数据的噪声过滤与特征提取,采用分层神经网络架构实现数据清洗、模式识别与关联分析的协同处理,有效提升复杂威胁场景下的威胁情报深度挖掘与分析精度。通过持续学习与数据反馈,自适应优化安全防护策略,打破信息孤岛以提升威胁情报共享与协同防护能力。

M – Multi-Agent Synergy(多智能体协同)
多智能体协同体系通过模块化分工与动态协作机制,构建覆盖威胁情报全链条的联合分析网络。在数据融合阶段,异构智能体集群分别承担多源数据预处理(如OSINT清洗、暗网数据解码)、语义特征抽取(基于大语言模型的上下文建模)及跨模态对齐任务(文本与日志数据的时空关联分析),通过分布式计算框架实现数据的高效融合。例如,针对APT攻击报告解析场景,情报解析智能体负责从非结构化文本中提取TTPs(战术、技术、程序),图谱构建智能体同步将离散行为节点映射到威胁行为知识库,而验证智能体则通过双向推理引擎校验攻击链路的逻辑一致性,形成闭环的协同工作流。
在威胁指标(IOC)识别环节,采用分层协同架构:
1.初级智能体通过轻量化Prompt生成初始IOC候选集(如IP地址、恶意哈希值);
2.推理智能体结合上下文片段对候选IOC进行可信度验证,并通过知识图谱增强模块(如APT组织攻击模式库)消除语义歧义;
3.决策智能体基于动态权重评估IOC的威胁等级,最终输出标准化指标集合。
这种协同模式突破了传统单线程分析瓶颈:通过实时经验共享池,各智能体可将局部推理结果(如某新型恶意软件特征)同步至全局认知库,触发其他智能体的自适应策略调整。例如,当某智能体在社交媒体数据中发现异常攻击趋势信号时,系统会立即激活关联分析集群,联动漏洞情报库、历史攻击案例库进行交叉验证,显著提升对隐蔽威胁的捕获能力。
A – Autonomous Execution(自主执行)
通过生成式AI与强化学习技术实现全流程自主化运作。从自动化生成结构化威胁报告到自适应预测攻击模式,威胁情报智能体可基于历史数据持续优化威胁模型。在研判阶段,系统通过长思考模型动态决策:若初始信息不足,则自主触发AI扩线分析,调用工具补充数据并迭代验证,最终闭环输出研判结果。任务管理中枢能根据威胁优先级自动分配处置任务,并追踪执行效果,实现从情报生成到响应决策的全生命周期无人化流转。
威胁情报智能体通过结合预先设定的基础工具补充IOC的基础信息,配合DeepSeek与专家经验进行威胁情报研判思考。

不足以支撑研判时,则会进行AI情报扩线分析,基于上轮结果反思需要哪些特有工具进行情报扩线,经过扩线后的数据再进入威胁情报研判思考,经过多轮迭代最终完成IOC的综合研判。

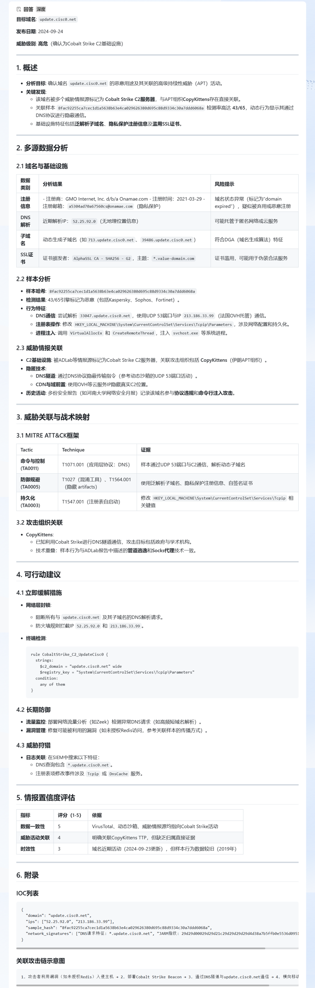
通过上述的威胁情报智能体的长思考和扩线分析,最终完成如下专业的威胁情报分析报告。

N – Natural Interaction Framework(自然交互框架)
通过采用意图驱动的自然语言交互模式,安全分析师仅需设定目标(如“构建攻击链路”),系统即可自动解析非结构化报告并输出标准化威胁图谱。通过预训练模型的上下文理解能力与轻量化Prompt约束策略,系统将复杂的安全术语转化为可操作的指令。动态知识图谱与语义映射技术进一步消除专业术语理解障碍,使安全分析师可通过自然语言交互直接获取攻击模式关联关系,大幅提升人机协作的效率。
• 动态决策引导:在执行过程中,系统实时生成可交互式分析报告,允许安全分析师通过自然语言调整任务优先级。例如,当工具链检测到某IP与多个区域节点有关联时,报告会标注“跨域攻击可能性高”,并提示指令建议(如“关联分析节点日志”),安全分析师点击即可触发深度挖掘。
• 多模态反馈融合:统一接口(U)返回的结构化数据(如漏洞评分)、非结构化数据(如攻击截图)及知识图谱关系,经自然语言交互框架转化为沉浸式三维作战沙盘:
▪ 攻击路径动态可视化(时间轴+地理映射);
▪ 关键IOC(如恶意域名)支持点击查询原始数据;
▪ 指令可直接定位异常节点(如“APT攻击事件线索”)。
U – Unified Tool & Application Interface(统一工具和应用接口)
统一工具接口是“1+N”安全瞭望塔体系的核心连接层,通过工具原子化、数据标准化、流程自动化,实现跨区域、跨模态、跨安全组件的威胁情报深度协同。
1. 工具原子化与动态编排
• 异构工具抽象化
▪ 将N个区域节点的本地化工具抽象为可插拔的微服务单元,输出STIX格式的威胁事件;
▪ 工具能力通过语义化元数据描述:包括功能标签(如IOC验证、攻击模拟)、输入数据类型、合规约束。
• 智能任务分发
▪ 主情报瞭望塔根据威胁类型动态选择最优工具组合,通过统一标准应用接口与响应交互,形成点对点的快速配合和任务分发。
2. 数据协同平面
• 跨模态数据融合
▪ 内置标准威胁情报格式,支持非标准数据向威胁情报对象的精准映射;
▪ 通过上下文感知管道传递工具链状态:当某工具识别出恶意IP时,自动触发关联分析模块查询历史攻击事件,避免重复请求外部接口。
• 数据流内嵌合规性
▪ 在数据流动关键节点注入合规过滤器,内部共享时对敏感数据进行过滤,限制非授权工具访问;
▪ 通过记录全链路数据操作,包括工具调用者、数据来源、脱敏策略版本,满足数据保密要求。
S – Secure-Compliance Mesh(安全合规网格)
通过可信度验证机制与双向推理架构构建安全防线,对高价值IOC注入原始数据片段进行溯源验证,确保IOC指标与语境的完整性。动态知识图谱实时映射APT组织特征与攻击术语,结合隐私计算技术实现敏感数据脱敏处理。在任务执行层,内置合规性检查,对阻断策略、溯源路径等决策进行模拟推演与逻辑校验,确保操作符合安全规范。同时,通过闭环反馈机制持续更新威胁模型和防护策略,形成动态进化的安全合规网络。
随着人工智能技术在自动化、模式识别及推理预测等领域的突破性进展,持续拓宽其在威胁情报领域应用中的技术边界。MANUS化的威胁情报智能体集群,不仅能够提高数据处理的效率和准确性,还可通过个性化和多模式的威胁情报呈现,增强威胁情报的可解释性和操作性,为网络安全提供更强大的支持和防护,为更加智能化、自动化、协同化的网络安全防御体系提供安全瞭望。


京公网安备11010802024551号