等级保护基本要求中的技术和管理内容,包含了控制点和要求项。其中部分要求项属于等级保护测评中的高风险项。所谓高风险项,即等保测评中若出现违反部分要求项的要求,一方面会导致测评分数从及格分数75分(等保2.0测评合格分数是75分,而等保1.0测评合格分数是60分)起,直接向下扣分,导致测评分数不及格。另一方面可能会导致测评机构要么只能出具整体不合格测评结论,要么无法出测评报告等严重后果。除了我们熟知的不能出现高危漏洞(如年度OWASPTop10等)等,等保基本要求技术部分里其他高风险项参看下面内容。
表格1 安全物理环境中的高风险项

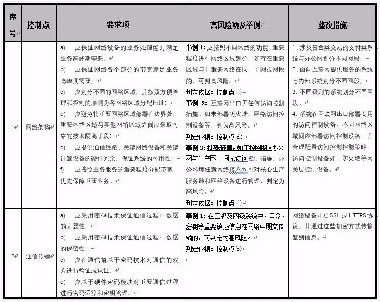
表格2 安全通信网络中的高风险项

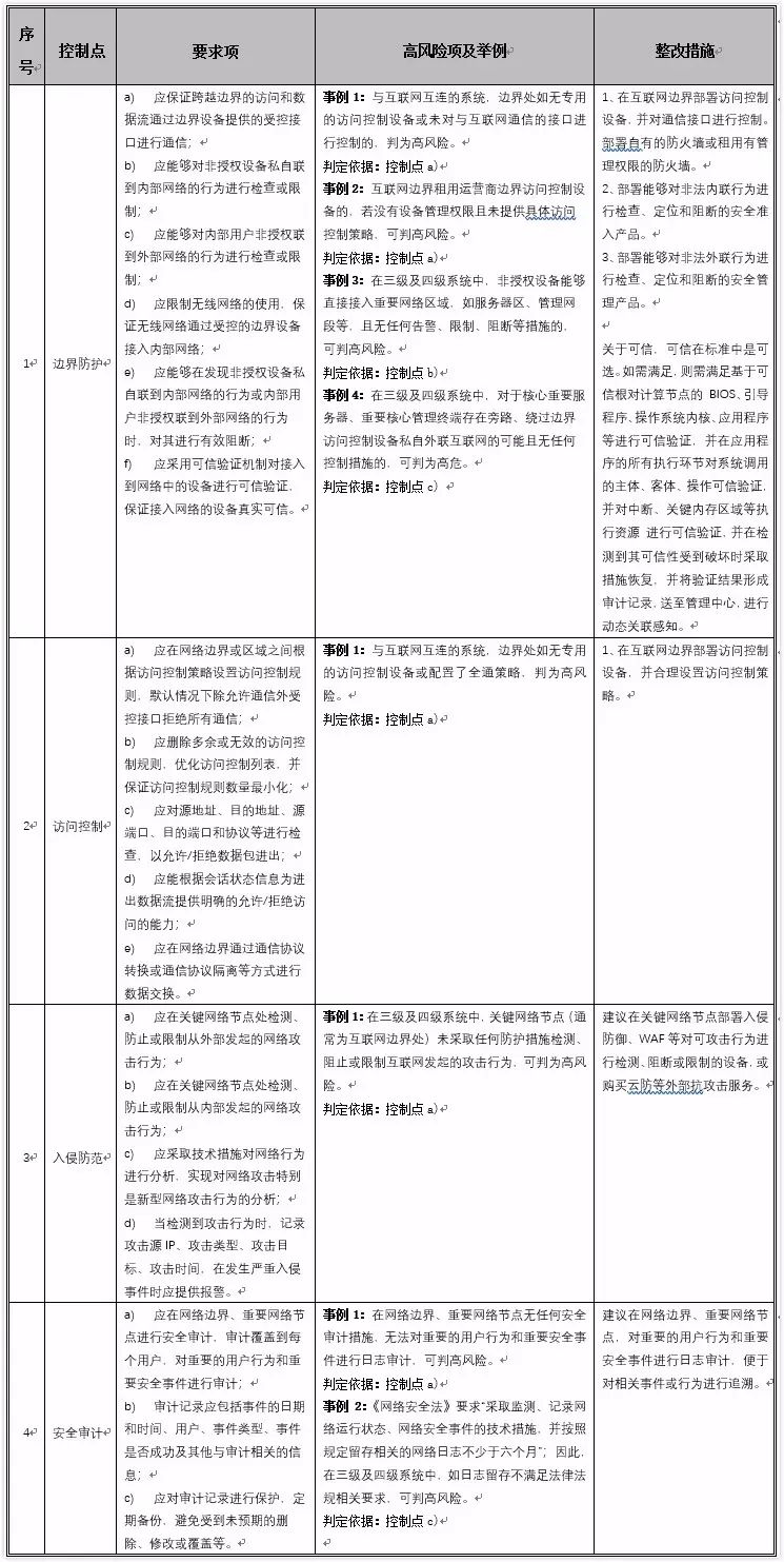
表格3 安全区域边界中的高风险项

表格4 安全计算环境中的高风险项

表格5 安全管理中心中的高风险项

Copyright © 威廉希尔500欧洲指数官网 - williamhill8.com 版权所有 京ICP备05032414号
京公网安备11010802024551号

