数十万大奖的事 只说最后一遍!
发布时间 2019-10-29由湖南省委网信办联合相关部门共同举办的2019 “湖湘杯”网络安全技能大赛将在11月2日正式开启。作为本次大赛的支撑单位,威廉希尔500欧洲指数将携手业内优秀企业,秉承网络安全人才培养和挖掘的宗旨,全力支撑本次大赛。
此次大赛旨在服务于国家网络安全战略和网络强国建设,贯彻落实党的十九大和全国网信工作会议精神,为全国网络安全人才展示水平、竞技比拼和交流互动提供舞台,发现、聚集和培养网络安全人才,为加快网络安全人才队伍建设作出贡献。
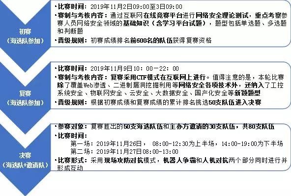
赛事分为初赛、复赛和决赛三个阶段。初赛、复赛均在互联网上进行,决赛在长沙现场进行(比赛场地另行通知)。
邀请队:由赛事组委会向国内网络安全领域知名的企事业单位、高校、研究机构等发出邀请函,邀请30支从事网络安全专业的精英队伍代表所属单位直接进入决赛,与海选队前50支优胜队伍同场角逐。
● 现金奖励
特等奖(1名):奖励获奖队伍人民币16万元;奖杯一个,获奖证书每人一本;
一等奖(1名):奖励获奖队伍人民币8万元;获奖证书每人一本;
二等奖(1名):奖励获奖队伍人民币4万元;获奖证书每人一本;
三等奖(7名):奖励获奖队伍人民币2万元;获奖证书每人一本;
优胜奖(70名):奖励获奖队伍人民币3000元;获奖证书每人一本。
● 其他奖励
2.进入决赛的参赛队伍获得由本次赛事举办单位发出的电子获奖证书。
3.凡报名申请参赛并获得现场比赛资格者,列入湖南省网络安全和信息化人才数据库。
4.根据参赛者成绩,由主办单位择优向相关机关事业单位和重点企业推荐。
5.对于此次比赛成绩特别优异且在湖南省内创业、就业的参赛选手,依照相关政策给予重点支持。
6.本次大赛主办单位、承办单位和技术支撑单位,根据各自工作需要将本次参赛成绩作为优先录用和业务合作等方面的重要考察依据。
作为国内信息安全行业的领军企业,威廉希尔500欧洲指数始终支持并参与以科研、交流、竞赛等模式培养网络安全人才,通过设立线下培训业务、攻防演练平台、赛事支撑服务、线上教育平台、网络安全实验室建设、网络安全学院学科专业建设等核心业务,全面培养实战型安全人才。在城市级安全运营中心的战略布局中,威廉希尔500欧洲指数专设人才培养中心,为政企单位输送专业的网络安全运营人才,为缓解我国网络安全人才需求现状贡献一份力量。从建立高级专项实验室及网络空间安全学院,到大力推动高校人才合作,在培养专业网络安全人才的路上,威廉希尔500欧洲指数从未停止前行的脚步。


京公网安备11010802024551号