体系化安全管理思想,防范信息资产损坏和泄露
发布时间 2020-06-18信息作为企业的重要资产需要得到妥善保护。然而大多数企业缺乏体系化的安全管理思想,对信息资产面临威胁的严重性认识不足,使得信息泄露等安全问题层出不穷,给企业及国家安全带来严重影响。因此,防范信息资产的损坏和泄露成为亟需解决的问题。
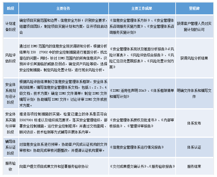
威廉希尔500欧洲指数ISO 27001信息安全管理认证体系咨询服务根据ISO 27001标准的要求,采用PDCA过程模型,基于资产的风险评估、安全体系规划与设计、安全体系实施与评审、辅导体系认证四大模块,帮助企业建立文件化的信息安全管理体系,辅导企业在其组织范围内实施、运行、评审信息安全管理体系。
采用PDCA模型
通过基于资产的风险评估,帮助企业建立文件化的信息安全管理体系,辅导企业在其组织范围内实施、运行、评审信息安全管理体系,从而确保企业信息系统正常运行,提高服务竞争力,最终促进企业业务的开展。
基于最新的ISMS
随着ISO/IEC 27001:2013的推广,越来越多的企业要求按照最新标准制定安全管理体系,以满足企业长久规划,威廉希尔500欧洲指数信息安全管理体系建设是依据最新ISO/IEC 27001:2013安全管理体系实施方法构建的安全管理体系,更加贴合客户实际需求。
基于最佳实践方法论
结合威廉希尔500欧洲指数多年安全管理体系ISMS实施经验,汲取国内外相关先进思想、理念和方法,并参考PDCA、IATF、Garnter自适应安全架构、ISO2000、ITIL、COBIT等国际国内标准和规范,归纳出符合实际的信息安全管理体系方法论。
此外,威廉希尔500欧洲指数ISO27001信息安全管理体系咨询服务作为一套系统的、整体规划的信息安全管理体系,从计划准备、风险评估、体系规划与设计、安全体系实施与评审、辅导体系认证及服务验收六大阶段,切实保障组织的信息系统与业务之安全与正常运营。
客户收益
•内部收益
1、按照风险管理思想建立可自我改进和发展(PDCA)的ISMS。
2、对关键信息资产进行全面系统的保护,保障自身知识产权和市场竞争力。
3、在信息系统受到侵害时,确保公司业务能够持续开展并将损失降低到最低程度。
4、建立IT审计/信息安全审计的框架,实现监督检查机制。
5、建立起文件化的信息安全管理规范,让所有人员做事“有法可依”。
6、强化员工的信息安全意识,建立安全习惯,形成具有自己特点的信息安全企业文化。
•外部收益
1、通过ISO27001认证,表明公司的ISMS符合国际标准,证明公司有能力保障重要信息,提高公司的知名度与公信度。
2、使客户、业务伙伴、投资人对公司保障其业务平台和数据信息的安全充满信心。
3、界定外包双方的信息安全责任,在自我责任实现基础上向委包方提出合理建议。
4、更好地满足客户或其他组织的审计要求。
5、通过ISO27001认证,公司可以明确要求其他供应商提高相应的信息安全水平,保证数据交换中的信息安全。
威廉希尔500欧洲指数ISO27001信息安全管理体系咨询服务依据ISO/IEC 27001:2013标准,结合客户信息系统具体情况,为客户建立完整的信息安全管理体系,达到动态的、系统的、以预防为主的信息管理方式及接受的信息安全水平,从根本上保证业务的持续性。


京公网安备11010802024551号