盘一盘 | 2018年工控网络安全市场盘点与2019年工控安全市场趋势展望
发布时间 2019-01-21•壹
随着中国制造2025的全面推进,工业企业通过数字化、网络化、智能化建设在提高产品质量与生产效率、提供交付客制化、创新商业模式等方面取得惊人的发展,在《国务院关于深化“互联网+先进制造业”发展工业互联网的指导意见》推动下,传统制造业企业和信息技术企业纷纷在工业互联网平台建设上加大投入,打通产业链上下游、创新生产模式、赋能中小企业。
同时,在2018年发生的包括台积电晶圆厂勒索攻击导致满负荷生产线停产、Shamoon攻击导致意大利石油公司10%的主机数据被破坏等事件,针对工业生产网络攻击的频次和损失呈现扩大趋势,面对新的形势,工控安全工作重要性和紧迫性更加凸显。习总书记讲话“安全是发展的前提,发展是安全的保障,安全和发展要同步推进”,准确地为安全与发展的关系做了定位。
2018年的工控安全市场,在用户层面已经快速跨过工控安全意识培育阶段,用户在工控安全的规划、建设、检查考评等方面快速落地。网络安全企业层面则在工控安全研究、技术创新、产品研发与落地、服务提供等方面有了长足的发展。监管层面,在网信办、公安部、工信部等主管部委推动下,工控安全标准编制开上了快车道,公安部关键信息基础设施安全对抗、工信部开展工控系统安全防护能力评估检查等工作促进了行业和企业重视和加强工控安全防护能力建设。相信随着等级保护2.0、《关键信息基础设施保护条例》发布实施,工控安全市场将获得更大发展。
对2018年工控安全市场我们做了一个简单的盘点:
1、顶层设计日渐清晰,法律体系更加完善,配套措施加紧出台
以2017年6月1日《中华人民共和国网络安全法》实施为标志,网络安全法规体系迅速完善,配套的法律法规在加紧制定颁布中。在执法检查方面,2018年11月,公安部发布《公安机关互联网安全监督检查规定》,明确了公安机关执法的职责权限, 以及企业配合公安机关执法的权利和义务。
2018年初,工信部发布《工业控制系统信息安全行动计划(2018-2020)》和解读。突出落实企业主体责任,从提升工业企业工控安全防护能力,促进工业信息安全产业发展,加快工控安全保障体系建设出发,为下一步开展工控安全工作提供了依据和指导。
2018年6月,工信部印发《工业互联网发展行动计划(2018-2020年)》和《工业互联网专项工作组2018年工作计划》,深入实施工业互联网创新发展战略,推动实体经济与数字经济深度融合,同时加大财政支持力度,积极开展支持工业互联网安全试点示范项目等。
2018年10月,工信部、国家标准委共同印发《国家智能制造标准体系建设指南(2018年版)》,以加快推进智能制造发展,指导智能制造标准化工作的开展。
2018年国家能源局印发《关于加强电力行业网络安全工作的指导意见》,发改委、能源局、生态环境部、国防科工局四部委联合发布《关于进一步加强核电运行安全管理的指导意见》等。
2、工控安全标准体系建设进入快车道
国家层面工控安全已形成包括“安全等级、安全要求、安全实施、安全测评”等标准体系,安全标准的清晰与完善将促进工控安全行业进一步健康发展,为企业积极开展工控安全建设提供依据和指导。
2018年已正式发布了《信息安全技术 工业控制系统安全管理基本要求》(GB∕T36323-2018)、《信息安全技术 工业控制系统信息安全分级规范》(GB∕T36324-2018)、《信息安全技术 工业控制系统风险评估实施指南》(GB∕T36466-2018)等在内的工控安全标准。
3、相关产业联盟、安全大会又为工控安全市场提供了助推剂
工业信息安全产业发展联盟(NISIA)、工业互联网产业联盟(AII)、工业控制系统产业联盟(ICSA)、工业控制系统信息安全产业联盟(ICSISIA)等联盟组织,为工控安全行业交流合作提供了平台,有力促进了工控安全各方高效联动发展的格局。
2018年也是工控安全会议数量较多的一年, “2018工业安全大会”、“2018第七届工业控制系统信息安全峰会”、“2018工业互联网与安全论坛”、“2018工业互联网峰会”等会议的成功举办,为工控安全提供了宣传教育阵地。
4、2018年工控安全建设行业分布更广,项目数量金额迅速攀升
2018年工控安全建设项目在烟草、电力、轨道交通、能源、石油石化、智能制造等多个行业迅速扩大和增加,在项目数量和单个项目金额都有了爆发式增长,吸引了更多的安全厂商参与,形成了“产学研用”相互协作共同推进的良好局面。
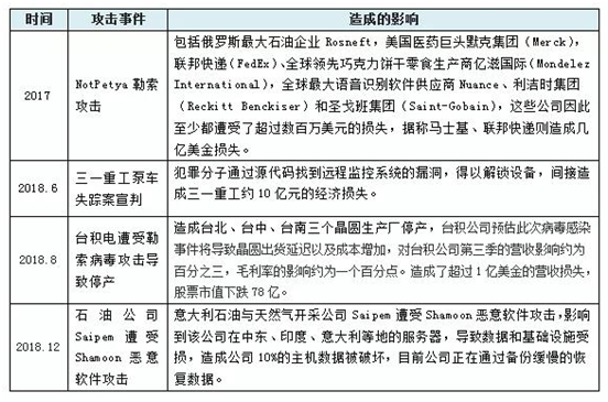
5、工控安全事件频发,勒索类攻击造成的损失惊人
近几年针对工控系统的NotPetya、Globeimposter等勒索病毒攻击、台积电遭受攻击停产、波音工厂遭到攻击等事件给企业造成的经济和商誉损失惊人。国内在电力、能源、石油石化、钢铁、矿业、先进制造等行业也同样出现大量的病毒、勒索攻击等安全事件,对事件企业造成强烈冲击,工控安全不再与己无关。
从攻击事件的分析来看,针对工控系统的攻击更具组织性、针对性、破坏性,漏洞风险管理不到位导致的多种攻击技术组合式的勒索攻击,给工业企业造成极其严重的破坏性甚至灾难性后果。单个攻击事件造成的直接与间接经济损失以及企业商誉的破坏呈现迅速扩大趋势。
6、企业工控安全基础薄弱,安全管理、技术、运维能力急需提升
从当前工控系统存在的风险和安全现状看,主要存在以下几个方面需要正视和加强:
(1)工控系统中使用大量通用的硬件设备、操作系统、数据库、应用软件等,存在大量漏洞和安全配置薄弱项,同时为了保证生产线的正常运转基本不能进行漏洞修补和加固。
(2)工控系统中使用的控制设备及其组成的系统(PLC、DCS、SCADA等)在硬件、软件都存在大量的安全漏洞,且随着工控系统受关注程度增加,新增漏洞数量呈现加速增长趋势。
(3)工控系统在安全检测与安全防护能力相较于传统网络要低得多,甚至有的工控系统基本没有安全防护能力,工控系统整体面对网络攻击的安全免疫力低下。
(4)2017、2018年包括Wanacry在内的勒索病毒借助内网漏洞快速传播,让我们认清一个事实,相对封闭的工控网络也需要管理者行动起来打好安全基础,提升安全防护能力。
(5)工控系统的使用运维人员工控安全意识淡薄,安全管理不到位,在针对工控安全的管理制度、安全培训、运行检查、监督考核等方面存在空白或明显的缺失,安全应急响应体系不完善,缺乏应急响应支撑工具。
•贰
1、2018年一个显著的特征是用户侧对工控系统所面临的安全风险认知有了很大的提升,促使企业信息化部门和设备运行管理部门在工控安全建设上更易达成共识,推动的影响因素包括:
●《网络安全法》的实施执行在法律层面的明确和威慑;
● 国家网络安全周全员参与推动形成“网络安全人人有责”的良好氛围;
● 《党组(党委)网络安全工作责任制实施办法》确立了网络安全一把手负责制,抓住了网络安全工作开展过程中较为被动的根源性问题;
● 病毒、勒索攻击对工控企业造成的损失巨大;
● 公安部、工信部开展的针对企业的安全实战演练和检查评估工作推动;
● 安全厂商、研究机构、检测机构等对市场的积极推动。
2、对工控安全市场认知更趋理性。各参与方充分认识到工控安全的建设并不是简单的将传统管理网中使用的安全技术、产品、方案落地无忧,而是需要做好工控安全基础研究(包括网络环境、设备漏洞、工控协议漏洞等),需要充分了解工控业务系统风险,同时需要结合“云大物智移”等新技术应用的安全风险研究。
3、利用多种攻击技术针对涉及工控系统企业进行勒索攻击产生的后果极具破坏性。利用工控系统漏洞,结合病毒传播、数字货币、高位加密技术组合进行的勒索攻击对事件企业来说可能就是一场灾难。
•叁
2018年威廉希尔500欧洲指数集团凭借在网络安全基础研究和技术服务网络遍布全国的优势,与行业用户携手深入工控业务场景,开展行业针对性安全研究,根据新的用户场景和需求研发新的技术和产品。同时,积极响应网络强国建设号召,参与国家和行业工控安全标准编制,开展产学研用协同联动推进国内用户在工控安全领域建设的稳步提升与创新。
1、参与国家与行业在工控安全领域的相关标准编制起草工作,涉及等保体系、工控安全产品技术体系、工业互联网平台等标准规范的编制支持。
2、积极配合网信办、工信部、公安部针对工控网络安全的工作,参与了四项工信部的创新发展工程,研发工控等保检查工具箱、应急响应工具箱等。
3、与用户携手积极开展行业性针对工控系统的基础性安全研究,研发新技术新产品,形成针对性的行业方案。借助“面向互联网+工业及智能设备信息安全北京市工程实验室”开展针对工业控制设备、工控业务系统、智能终端、智能家居等开展基础性安全研究,与行业用户开展工控安全联合实验室建设;发布适合电力、智慧油田、智慧物流和智慧交通等各行业应用的工业物联网安全解决方案,研发物联网安全网关;推出工业安全态势感知平台,实现电力调度系统、智能制造工控系统安全风险全面掌控,潜在安全风险深度分析和处置等;实现行业智能制造工控安全整体解决方案试点建设,完善对石油石化、电力、矿业、钢铁、智能制造、轨道交通、烟草等行业性解决方案,落地100余个工业安全产品和服务项目。
4、在工业互联网安全、车联网安全、物联网安全等领域开展针对性研究和探索,通过战略性研发投入开展新应用领域的安全需求、安全技术的储备与产品化等。
5、 积极支持和参与用户开展工控安全防护能力建设,发挥威廉希尔500欧洲指数集团安全产品全和研发能力强、覆盖全国的技术服务团队、以及各行业事业部的专业性支持能力等优势,2018年威廉希尔500欧洲指数集团在工控安全市场取得了爆发性增长,稳居工控安全市场第一梯队。
•肆
2019年工控安全市场趋势
2、随着等保2.0、《关键信息基础设施保护条例》的发布、2019关键信息基础设施安全对抗真实攻防演练等推动,开展针对性的攻防培训、真实攻防演练等将成为企业一种常态。
3、用户针对工控安全的服务需求将会爆发性增长,安全服务本地化优势有利于扩大市场份额。针对工控安全领域的服务将至少包括风险评估、驻场安全运维、安全事件应急、安全培训、攻防演练支持、针对真实生产系统的授权受控攻防与验证服务等。
4、网络安全人才培养将受到重视。企业需要既懂网络安全又懂工控系统和业务流程的复合型安全人才,系统的工控安全培训和认证是迅速培养基础性人才的有效途径,攻防演练比赛是快速提升操作技能的有效手段。
5、正在兴起的工业互联网肩负推动实体经济与数字经济的深度融合,以及企业的提质增效的重担,但目前工业互联网整体上仍以国外技术为主,自主可控能力较差,因此基础性安全研究、保持安全独立性、安全技术的自主可控显得尤为重要和关键。随着采购工业互联网平台服务的企业增多,在工业终端设备接入、供应链安全管理、平台用户数据安全管理等方面将面临巨大的挑战。
6、云计算、大数据、人工智能、物联网智能终端接入等新技术新应用新场景给工控安全市场带来新的安全风险,基于零信任的接入访问,服务平台的数据安全以及边缘计算安全等成为新的重要研究方向和内容。
在国际环境日趋复杂的当下,涉及工控系统的用户尤其是关键信息基础设施用户,其网络安全责任不仅仅是保障其自身业务安全稳定运行,而是已经成为国家网络空间安全的重要组成部分。网络战不是我们想不想打的问题,而是能不能打赢的问题,电力、交通、市政基础设施等行业即会成为网络战的首要攻击目标也是网络战中的防护关键点。引用习总书记的话“没有网络安全就没有国家安全,没有信息化就没有现代化”,在成为网络强国的过程中工控安全建设任重道远!


京公网安备11010802024551号